By Central Semiconductor 2588
The 2N3819 is a bipolar field effect transistor (JFET), which is a semiconductor device commonly used in amplification and switching applications in electronic circuits. JFET is a controlled current device whose operation is based on the electric field effect.
Ⅰ.Features of 2N3819
•Electric field effect: The working principle of JFET is to control the current from drain to source based on the electric field between gate and source. The conduction or conduction of JFET can be controlled by adjusting the voltage between gate and source. Deadline status. Since JFET has multiple branches, its working principle is mainly based on a certain degree of electric field (or field effect) between the gate and the source.
•Bipolar device: 2N3819 is a bipolar device, it has three pins, namely Source, Gate and Drai.
•Amplification characteristics: 2N3819 can be used to amplify voltage and current signals, so it is usually used in amplifier circuits. This circuit has the characteristics of large input impedance and small output impedance, so it has good application prospects in certain occasions.
•Common applications: 2N3819 is commonly used in electronic circuits such as audio amplifiers, radio frequency amplifiers, signal switchers, and signal conditioning.
•Low noise: JFETs generally have lower noise characteristics.
•Package type: 2N3819 can be supplied in different packaging types, such as TO-92, etc.

Ⅱ.Basic parameters of 2N3819
•Product type:JFET
•Installation style:Through Hole
•Configuration:Single
•Vds-drain-source breakdown voltage: 25 V
•Vgs-gate-source breakdown voltage: 25 V
•Id-continuous drain current: 100 mA
•Pd-Power dissipation: 350 mW
•Gate-source cut-off voltage (Vds=15 volts, lg=10 nA): -8.0V
•Gate-source breakdown voltage (Vds=0 volt, lg=1.0 uA): 25V
•Zero gate voltage drain current (15 volts, Vgs=0 volts): 2.0-20mA
•Cutoff frequency (Vds=15 volts, Vgs=0): 700MHz
Ⅲ. Working principle of 2N3819
1. Electric field control: The working principle of JFET is to control the current through the electric field of the gate, but this process does not involve the PN junction, but is controlled by the electric field generated by the gate. When a voltage is applied between the gate and source, a JFET generates an electric field within the semiconductor material.
2. Two types of JFET: JFET is divided into two types: N-Channel and P-Channel. The 2N3819 is an N-channel model, which means its current is generated by the movement of negative charges (electrons) through the N-type material.
3. Control current: By adjusting VGS, you can control the working status of the JFET and the drain-to-source current. A larger VGS puts the JFET into saturation mode, allowing more current to pass; a smaller VGS puts the JFET into cutoff mode, with almost zero current.
4. Working mode: JFET has two main working modes: Saturation and Cutoff. These modes depend on the magnitude of the gate-source voltage (VGS).
•Saturation: When VGS is zero or negative and less than the threshold voltage (Vp), the JFET is in saturation and maximum current will be allowed to flow. At this time, the JFET is equivalent to a turned-on switch.
•Cutoff mode: When VGS exceeds the threshold voltage (Vp), the JFET enters the cutoff state and the current is cut off. At this time, the JFET is equivalent to an open switch.
IV.Application of 2N3819
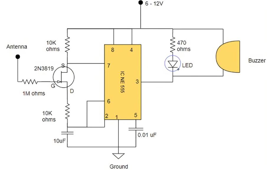
1.Field detection circuit
The circuit of 2N3819 as an AC field detector is as follows:
The above diagram explains the working principle of 2N3819 N-channel FET as a field detector. The source of the diode is connected to 6-12 volts to power the 555 timer (C). The IC is also connected to an LED that will light up when the timer is on and a buzzer that will sound when a signal is detected. Antenna connections to the gate of the 2N3819 to detect AC fields.
Whenever the antenna senses a charge or wave, it induces a voltage and passes it to the gate terminal. A change in the gate voltage changes the ID and activates the timer IC. As a result, the LED starts flashing, indicating that the IC is activated, and the buzzer sounds, indicating that the antenna detects charging.

2.Switch circuit
•Working principle
Cutoff and saturation states: The 2N3819 switches between two main operating states, which are cutoff state and saturation state. These states are controlled by the gate-source voltage (VGS).
When VGS is less than the threshold voltage (Vp) of 2N3819, the JFET is in the off state and the current is very small, close to zero.
When VGS is greater than or equal to Vp, the JFET enters saturation and the current becomes very large, allowing it to pass.
Circuit Connections: When using the 2N3819 as a switch, it is common to connect the source to ground and then connect the drain to the load. The gate is used to control the switching state. If the 2N3819 is a diode, it can control the working state of the 2N3819 by applying the appropriate voltage between the gate and the source.
•The basic steps
Bias Setting: Make sure the gate-to-source voltage (VGS) of the 2N3819 is less than the threshold voltage (Vp) to keep it in the off state. This usually requires connecting the gate to an appropriate voltage source or to ground through a resistor.
Control switch status: Control the switch status of 2N3819 by changing VGS. When the switch is turned on, VGS is increased to a level greater than Vp, causing the JFET to enter saturation and current to flow through. When the switch is turned off, VGS is reduced to a level less than Vp, causing the JFET to enter a cut-off state and current stops flowing.
Load Control: The drain of the 2N3819 is set at the top of the drive voltage. By connecting the load to the drain of the 2N3819, current can flow through the load when the switch is open.
Protection circuit: If the 2N3819 is subject to current or voltage overload, it may be damaged. Therefore, a protection circuit needs to be added during installation.
Control signal source: In order for the state of the 2N3819 to be actually controlled, a control signal source must be connected, which is turned on or off by the appropriate VGS.

3.Mixer
The 2N3819 can be used as part of a mixer to mix multiple input signals together to produce a single output signal. Mixers are widely used in audio and RF applications such as audio mixing consoles, radio receivers, and FM transmitters.
•Working principle
Input signals: Connect different input signals (such as signals from different audio sources or RF sources) to the Source of 2N3819.
Gate regulation: On the 2N3819, by regulating the gate-source voltage, the source-to-drain current can be regulated. Many 2N3819s in a hybrid circuit will be placed at different control voltages to selectively turn each input signal on or off.
Mixed Signals: By adjusting the VGS of each 2N3819, you can control the contribution of each input signal in the mixer. Some 2N3819s may be fully off, while other 2N3819s may be fully on, allowing the amplitudes of each input signal to be blended together in the desired ratio.
Output signal: The mixed signal is output through the drain of 2N3819 and transmitted to subsequent circuits, such as amplifiers or receivers.
•Precautions
Gate voltage control: In order to achieve a high-efficiency mixing effect, the gate voltage of each 2N3819 must be accurately controlled. This requires that the VGS of each 2N3819 must be adjusted with a variable resistor or a digital controller.
Frequency response: The frequency response of the 2N3819 is usually limited by its operating frequency range, so in RF applications it may be necessary to select an appropriate model or add additional filters to meet the requirements of a specific frequency range.
Loading and Amplification: The mixer output will usually need to be connected to an appropriate load resistor and may need to be passed through a subsequent amplifier to boost the signal.
Impedance matching: In the mixer, make sure the impedance of the input signal matches the input impedance of the 2N3819 to prevent signal loss and reflections.
Ⅴ.Amplification characteristics of 2N3819
1.Voltage Gain: 2N3819 usually has higher voltage gain, especially in the low frequency range. The size of the gain depends on the setting of the operating point and the value of the load resistor. Generally speaking, 2N3819 can provide voltage gain of tens to hundreds of times.
2.Output Impedance: The output impedance is usually relatively low, which helps to connect the 2N3819 to a load resistor or other amplification level to transmit the signal.
3.Input Impedance: 2N3819 has a very high input impedance, which allows it to effectively receive input signals from the signal source without causing significant loading effects on the signal source.
4.Bandwidth: 2N3819 usually has a wide bandwidth at a certain operating point and can handle relatively high-frequency signals, but in radio frequency applications, more specialized devices may need to be considered.
5.The 2N3819 is a common power amplifier chip with low distortion characteristics, which means that under appropriate bias conditions, it distorts or deforms the input signal less. Maintaining good signal quality is critical for many applications, including audio and video systems, as low distortion can provide clearer, more realistic audio and video output. Distortion can be thought of as the deformation or change that occurs in a signal during the amplification process. This change may include frequency distortion, amplitude distortion, phase distortion, etc. In audio applications, distortion can cause audio signals to sound distorted or blurry. In video applications, distortion can cause blurry images, inaccurate colors, or distorted lines. The low distortion characteristics of the 2N3819 make it an ideal choice for many high-fidelity sound system and video amplifier applications. However, to achieve optimal performance, it must be set up and used correctly, including proper bias settings and thermal management.
6.Cutoff Frequency: This is a key parameter of the amplification characteristics of 2N3819, which means that below this frequency, the gain of the amplifier will drop to 0. The cutoff frequency of 2N3819 depends on the specific model and operating point.
7. Static operating point: It is very important to choose the static operating point (bias point) of 2N3819, which will affect the gain, linearity and power consumption of the amplifier. The quiescent operating point is typically determined by source-drain current (ID) and gate-source voltage (VGS).
Ⅵ.Absolute maximum ratings of 2N3819
Absolute Maximum Ratings* T (C=25 ℃ unless otherwise noted)

Frequently Asked Questions
1.2What are the temperature characteristics of N3819?
2N3819 generally has relatively good temperature stability, especially within the room temperature range. This means that its performance changes less under certain temperature changes. However, extreme changes in temperature can cause noticeable changes in performance.
2.What are the packaging types of 2N3819?
TO-92 is one of the most common package types for 2N3819. It has three pins and is easy to install and connect. TO-92 packages are typically used in low power and general purpose applications. The TO-18 package is also common in the 2N3819 model, which is typically used in higher power applications. It has a metal casing to dissipate heat and protect the device. SOT-23 is a small surface mount package suitable for compact electronic circuits and high-density PCB layouts.
3.What are the noise characteristics of 2N3819?
Noise characteristics are often frequency dependent, and the noise performance of the 2N3819 is typically evaluated within a specific frequency range. The noise characteristics of the 2N3819 may be affected by temperature changes, especially under extreme temperature conditions. Therefore, thermal stability and temperature compensation may need to be considered in some applications.