By Microchip Technology / Micrel 1005
KSZ8999I is a nine-port Ethernet switch chip produced by Microchip Technology (formerly Microsemi). This chip has nine Ethernet ports and can support the connection of multiple network devices.The KS8999I also contains eight 10/100 physical layer transceivers, nine MAC (Media Access Control) units and an integrated Layer 2 switch.
KSZ8999I has two operating modes. The first model is an eight-port integrated switch, and the second model is a nine-port switch, with the ninth port available through the Media Independent Interface (MII). Useful configurations include a standalone eight-port switch as well as an eight-port switch with routing elements connected to additional MII ports. Extra ports are also useful for public network interfaces.
The KSZ8999I is designed to reside in an unmanaged design that does not require processor intervention, either through I/O strapping at system reset or EEPROM programming. In terms of media, KSZ8999I supports 10BASE-T, 100BASE-TX and 100BASE-FX as specified by the IEEE 802.3 committee. The transmission and reception of physical signals are enhanced by using analog circuitry, making the design more efficient and allowing for lower power consumption and more Small chip size.

Ⅰ.Specification parameters of KSZ8999I
•Length:28 mm
•Height:3.32 mm
•Width:28 mm
•Number of pins:208
•Product Category:Ethernet IC
•Installation style:SMD/SMT
•Package/Case:PQFP-208
•Product:Ethernet Switches
•Number of transceivers:9 Transceiver
•Supply voltage-Minimum:2 V
•Supply voltage-Max:2.3 V
•Minimum operating temperature:-40℃
•Maximum operating temperature:+85℃
•Trademark:Microchip Technology
•Data rate:10 Mb/s, 100 Mb/s
•Standard:10BASE-T,100BASE-FX/TX
•Standard:10BASE-T,100BASE-FX/TX
•Humidity Sensitivity:Yes
•Product Type:Ethernet ICs
•Manufacturing Applications:Port Switch/Network Interface
Ⅱ.Advantages of KSZ8999I
KSZ8999I is a high-performance, low-power, highly integrated chip that integrates a variety of functions, including data transmission, data processing, data storage, etc., and can be widely used in various fields, such as industrial control, smart home, Intelligent transportation, etc.
Secondly, we need to analyze the application of KSZ8999I chip in the field of industrial control. The field of industrial control has very high requirements for chips, which require high reliability, high stability, low power consumption and other characteristics. The KSZ8999I chip has these characteristics and can be widely used in various industrial control equipment, such as PLC, motor controllers, sensors, etc. It can achieve high-precision data processing and control, improve the performance and reliability of the equipment, while also reducing the power consumption of the equipment and extending the service life of the equipment.
Again, we need to explore the application of KSZ8999I chip in the smart home field. Smart home is the future development trend, which can realize intelligent and convenient home control and management. The KSZ8999I chip can be used as the core component of smart home control to realize intelligent control and management of the home by connecting various smart devices. It can also collect and analyze various home data to provide people with more personalized smart services.
Next, we need to study the application of KSZ8999I chip in the field of intelligent transportation. Intelligent transportation is an important direction for future transportation development. It can realize intelligent and efficient transportation management and services. The KSZ8999I chip can be used in intelligent transportation fields, such as traffic lights, intelligent vehicle control systems, etc. It can realize intelligent control of traffic signals and intelligent management of vehicles, improve traffic operation efficiency and management level, and also improve traffic safety and comfort.
Ⅲ.Characteristics of KSZ8999I
•Advanced Ethernet switch with built-in frame buffer
•Supports 802.1p priority and port-based priority
•Supports data link layer switching and has good data frame forwarding capabilities
•Adopts energy-saving technology and has low power consumption characteristics, helping to reduce overall system power consumption
•All 8 ports support UTP or Fiber
•Automatic address learning, address aging and address migration
•Supports auto-negotiation function that can adapt to the connected device speed (such as 10/100/1000 Mbps)
•Supports VLAN tagged 1536 byte frames
•10BaseT, 100BaseTX and 100BaseFX operating modes
•Supports MDI/MDI-X automatic frequency division
•Compatible with multiple Ethernet standards and protocols, and can be interconnected with equipment from various manufacturers
•900mA (1.80W), includes physical transmit driver
•Integrates a variety of functional modules, including MAC controller, PHY interface, frame buffer, etc., simplifying system design and layout
•2.0Gbps high-performance memory bandwidth
•External MAC interface (MII or 7-wire) for router applications
•Proven transceiver technology for UTP and fiber optic operation
Ⅳ.Electrical Characteristics of KSZ8999I

Ⅴ.Communication protocols supported by KSZ8999I
•IEEE 802.3:Ethernet standard protocol
•IEEE 802.3x:Ethernet flow control protocol for flow control in half-duplex and full-duplex modes
•IEEE 802.3u:Fast Ethernet (100BASE-TX) standard protocol
•IEEE 802.1s:Multiple Instance Spanning Tree Protocol (MSTP), allowing multi-instance configuration of the Spanning Tree Protocol
•IEEE 802.3ab:Gigabit Ethernet (1000BASE-T) standard protocol
•IEEE 802.1p:Ethernet frame priority marking protocol for quality of service (QoS)
•IEEE 802.1w:Rapid Spanning Tree Protocol (RSTP), improved convergence time of spanning tree protocol
•IEEE 802.1Q:Virtual LAN (VLAN) tagging protocol, supports VLAN segmentation and partitioning
•IEEE 802.1d:Spanning Tree Protocol (STP) for building redundant paths and loop detection
Ⅵ.How to configure and manage the network settings of KSZ8999I?
1.Hardware connection: Connect the KSZ8999I chip to the main controller or processor. Typically, these connections include interfaces such as SPI, I2C, MDIO, etc. for communication and configuration with the host controller.
2.Network configuration: Programming interface: The main controller implements network settings by configuring the registers of the KSZ8999I chip. These registers include VLAN configuration, MAC address learning, flow control, etc.
3.Software programming: Write the corresponding software program to realize network settings by reading and writing the registers of the KSZ8999I chip. These programs can be written in C, Python, or other suitable programming language.
4.Management protocol: If a managed switch is used in the network, the network settings of KSZ8999I can be remotely managed through network management protocols (such as SNMP, Telnet, SSH, etc.).
Ⅶ.Application scenarios of KSZ8999I
1.Embedded system: KSZ8999I can be integrated into various embedded systems, such as network printers, industrial control equipment, smart home appliances, etc., to provide LAN connection functions. KSZ8999I is ideally suited for integration into various embedded systems due to its high performance, multi-port support, integrated PHY and frame buffer, low power consumption, and ease of integration.
2.Industrial network: KSZ8999I has reliable performance and stability and is suitable for industrial network application scenarios such as industrial control systems, intelligent manufacturing, and automation equipment.
3.Home network: KSZ8999I can be used in home network routers, switches and smart home devices to provide reliable network connections for home users.
Home network router: KSZ8999I can be used as the core component of the home network router to provide high-speed and stable network connections for multiple devices in the home. Its multi-port support enables the router to connect multiple devices at the same time, such as smartphones, tablets, TVs, game consoles, etc., ensuring efficient operation of the home network.
•Switch: In home networks, switches are often used to extend the range of a wired network connection, especially in large homes or villas. The high performance and stability of KSZ8999I make it an ideal choice for home switches, providing fast and reliable data transmission to meet the needs of home users for high-speed networks.
•Easy to integrate and install: Installation and integration of the device should be as easy as possible for home users. KSZ8999I provides a friendly interface and simple configuration options, allowing home users to easily integrate it into existing home network systems without complex settings or professional technical knowledge.
•Smart home devices: With the popularity of smart homes, more and more home devices need to be connected to the network, such as smart light bulbs, smart sockets, security cameras, etc. KSZ8999I can provide stable network connections for these devices, ensuring that they can communicate smoothly with terminal devices such as mobile phones and tablets, thereby providing users with a better smart home experience.
4.Internet of Things equipment: In the field of Internet of Things, KSZ8999I can be used to connect various sensors, controllers and terminal devices to build reliable local area networks and wide area networks. KSZ8999I has powerful network connection capabilities and can support various local area network (LAN) and wide area network (WAN) protocols, such as Ethernet, WiFi, etc. This enables IoT devices to easily communicate with other devices or cloud services, enabling real-time transmission of data and remote control of devices. IoT devices usually need to operate stably for a long time and be able to withstand various environmental disturbances. KSZ8999I has excellent data transmission stability and reliability, ensuring the integrity and accuracy of data during transmission.
5.Security system: In the field of security, KSZ8999I can be used in video surveillance systems, access control systems, alarm systems, etc. to realize data transmission and communication between devices.
6.Office network: In office spaces, KSZ8999I can be used in office networks, enterprise networks, and small office/home office (SOHO) networks to provide users with fast and reliable data transmission.
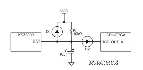
Ⅷ.Recommended Reset Circuit of KSZ8999I

Frequently Asked Questions
1.How many physical layer transceiver (PHY) and media access control (MAC) units does the KSZ8999I contain?
The KSZ8999I contains nine physical layer transceivers (PHYs) and a media access control (MAC) unit.
2.What type of Ethernet switch chip is KSZ8999I?
KSZ8999I is a nine-port Ethernet switch chip.
3.What are the main features of KSZ8999I?
The main features of KSZ8999I include nine integrated ports, layer 2 switching functionality, non-managed design, low power consumption, high integration, and support for various Ethernet protocols.