By Maxim Integrated 1286
MAX485ESA+ is an integrated circuit chip that is a low-power, multi-function, half-duplex and full-duplex communication RS-485/RS-422 transceiver. It integrates a driver and a receiver inside. The driver is short-circuit current limited and protected from excessive power dissipation in a high-impedance state by thermal shutdown circuitry. The receiver input is fault protected, ensuring a logic high output when the input is open circuit.
RS-485 and RS-422 are serial communication standards, usually used for long-distance, high-speed, and strong anti-interference data transmission, especially suitable for industrial control fields. MAX485ESA+ can realize data transmission on the RS-485/RS-422 bus, and also has a protection function to protect the communication circuit from voltage interference and electromagnetic interference.
MAX485ESA+ can achieve efficient and stable data transmission through simple configuration and installation, meeting the needs of various industrial and commercial applications. At the same time, it also has good reliability and stability, and can adapt to long-term continuous working environment.

Ⅰ.Specification parameters of MAX485ESA+
•Number of channels:1
•Number of pins:8
•Number of drives:1
•Height:1.5 mm
•Length:5mm
•Width:4mm
•Package:Tube
•Type:transceiver
•Installation style:SMD/SMT
•Package/Case:SOIC-8
•Function:Transceiver
•Number of exciters:1 Driver
•Number of receivers:1 Receiver
•Data rate:2.5 Mb/s
•Supply voltage-Max:5 V
•Supply voltage-Minimum:5 V
•Minimum operating temperature:-40℃
•Maximum operating temperature:+85℃
•Duplex:Half Duplex
•Working power supply voltage:5 V
•Working power current:500 uA
•Product Category:RS-422/RS-485 Interface IC
Ⅱ.Working principle of MAX485ESA+
•The working principle of MAX485ESA+ is mainly based on RS-485 communication protocol to realize data sending, receiving and conversion. Specifically, MAX485ESA+ integrates a driver and a receiver, and the two parts work together to realize data transmission and reception.
•The main function of the driver section is to convert TTL or CMOS level data signals into differential signals for transmission on the RS-485 bus. This differential signal has the advantages of strong resistance to common-mode interference and long transmission distance, and is very suitable for applications in industrial control, automation and other fields. At the same time, the MAX485ESA+ driver also has short-circuit current limit and thermal shutdown protection functions to ensure that the system will not be damaged under abnormal conditions.
•RS-485/RS-422 communication standards use differential signaling to transmit data. A differential signal is a signal that is transmitted over two wires (often called the A and B wires). The voltage on the A and B wires is opposite to the voltage on the ground wire. This differential signal transmission method has the advantages of strong anti-interference ability and long transmission distance.
•MAX485ESA+ integrates driver and receiver. The driver is used to convert the input logic level signal into the RS-485/RS-422 standard differential signal output, while the receiver is responsible for receiving the differential signal and converting it into a logic level signal output.
•When data is to be sent, the MAX485ESA+ receives logic-level data signals through its input pins. The driver converts these logic level signals into corresponding differential signals and outputs them to the A and B lines.
•When a differential signal is received, the receiver is responsible for converting it into a logic level signal and outputting it to the external device through the output pin.
•MAX485ESA+ integrates current limiting and overload protection circuits to protect the device from damage due to excessive current.
Ⅲ.Functional features of MAX485ESA+T
1.Versatility: MAX485ESA+T supports multiple communication modes and data transmission rates, making it suitable for different application scenarios.
2.High noise suppression capability: It can work stably in a high-noise environment to ensure that the communication quality is not interfered with.
3.Differential signal transmission: Data is transmitted through differential signals, which has the advantages of strong anti-interference ability and long transmission distance.
4.Overload protection: Integrated overload protection circuit can protect the device from damage in case of current overload.
5.Versatility: Suitable for communication needs in various fields such as industrial automation, building automation, smart grid, data collection, etc.
6.Wide temperature range: MAX485ESA+T can operate normally within a wide operating temperature range and is suitable for applications under various environmental conditions.
7.High anti-interference capability: MAX485ESA+T is internally designed with circuits to suppress electromagnetic interference and crosstalk, improving the stability and reliability of data transmission.
8.Support high-speed communication: The maximum transmission rate of MAX485ESA+T can reach 10Mbps, which is suitable for high-speed data transmission scenarios.
9.Low power consumption design: While maintaining high performance, the chip also has low power consumption characteristics, which is beneficial to reducing energy consumption and heat generation of the device.
10.Transient response is not limited: This means that when transmitting data, the MAX485ESA+T responds very quickly and can achieve high-speed data transmission.
11.RS-485/RS-422 transceiver: MAX485ESA+T is a device that integrates RS-485/RS-422 transceiver functions and can achieve half-duplex and full-duplex communication.
12.Wide range of applications: MAX485ESA+T chip can be used in various industrial control systems and long-distance communication systems, such as smart buildings, industrial automation, security monitoring and other fields.
13.High-performance on-chip current limiter: This feature enables the MAX485ESA+T to effectively protect communication lines and prevent damage to the lines due to excessive current.
Ⅳ.Driver/Receiver Timing Test Circuit of MAX485ESA+

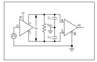
Ⅴ.Receiver Propagation Delay Test Circuit of MAX485ESA+

Ⅵ.Steps to correctly install and configure MAX485ESA+
1.Select the appropriate power supply: The MAX485ESA+ requires a single 5V power supply. Ensure that the power supply is stable and can meet the working needs of the chip.
2.Signal line connection: Correctly connect the communication signal line to be connected to the MAX485ESA+ to the input and output pins of the chip. Typically, Line A and Line B are the input/output of differential signals.
3.Data input/output: Connect the data signal to be sent to the input pin of MAX485ESA+. Ensure that the logic level range of the data signal is within the chip's operating specifications.
4.Pay attention to grounding issues: Make sure that the ground wire of the chip is well connected to avoid interference and faults caused by poor grounding.
5.Configuration mode: Select the working mode of MAX485ESA+ as needed. The chip supports half-duplex and full-duplex modes. Configure the control pins according to actual conditions.
6.Electrical characteristic configuration: Configure the electrical characteristics of MAX485ESA+ according to specific application requirements, such as driver output current, driver slope control, etc.
7.Suppress interference: When designing the circuit, pay attention to isolating MAX485ESA+ from other interference sources, and take appropriate suppression measures to reduce the impact of electromagnetic interference on communication.
8.Signal line wiring: When wiring, pay attention to avoid signal lines crossing interference sources such as power lines and high-voltage lines, and try to keep signal lines neat and distanced.
9.Testing and verification: After completing the installation and configuration, perform system testing and verification to ensure that the data communication function is normal and verify it in actual applications.
Ⅶ.Application cases of MAX485ESA+
1.Building automation: In the field of building intelligence, MAX485ESA+ can be used to connect various intelligent control devices, such as lighting control systems, air conditioning control systems, security systems, etc., to achieve remote monitoring and control.
•Lighting control system: MAX485ESA+ can be used to connect lighting control equipment to achieve intelligent lighting management. Through real-time data transmission and remote control, lighting brightness, color and scenes can be automatically adjusted to provide a comfortable lighting environment while saving energy.
•Air conditioning control system: MAX485ESA+ can connect to the air conditioning control system to achieve intelligent temperature adjustment and air quality control. Through remote monitoring and control, it can ensure that indoor temperature, humidity and air quality are always within a comfortable range, providing a healthy indoor environment.
•Security system: In terms of building security monitoring, MAX485ESA+ can be used to connect security monitoring equipment, such as cameras, alarms, etc. It can realize remote real-time monitoring, video recording and alarm functions to improve building safety.
2.Energy management field: MAX485ESA+ can realize multi-point data collection and transmission, and is used in smart meters and solar power generation systems. It can help users monitor energy consumption in real time and optimize energy distribution.
(1)Smart meter:
•Optimize energy distribution: By collecting and analyzing meter data, peak and trough periods of energy use can be identified to optimize energy distribution, reduce waste, and reduce overall energy consumption.
•Remote monitoring: Through the connection of MAX485ESA+, users can remotely monitor the meter readings and understand energy consumption in real time. This is very helpful for energy management, electricity bill calculation and fault detection.
•Data acquisition and transmission: The MAX485ESA+ chip can reliably realize data communication between electricity meters and other systems. It can collect electricity consumption data from electric meters in real time, such as current, voltage, power, etc., and transmit these data to the central management system.
(2)Solar power generation system:
•System monitoring: MAX485ESA+ can be used to connect solar panel sensors and monitoring systems to collect data on the working status, power generation efficiency, panel temperature and other data of solar panels in real time.
•Fault detection and maintenance: Through real-time data monitoring, MAX485ESA+ can help promptly detect faults or abnormalities in the solar system, so that timely repair and maintenance can be performed to ensure stable operation of the system.
•Remote management and control: Through remote communication, remote management and control of the solar power generation system can be achieved, including adjusting the angle of the solar panel, monitoring the battery storage status, etc., to maximize the utilization efficiency of solar energy.
3.Smart grid: MAX485ESA+ is used in smart grid systems for data collection, energy measurement, remote control and other functions. Data communication implemented through MAX485ESA+ can improve grid operation efficiency and energy utilization.
•Data acquisition: In smart grids, the MAX485ESA+ is used to connect various sensors and devices such as smart meters, transformer monitors, circuit breakers, and other measuring devices. These sensors can collect various parameters of the power grid in real time, such as voltage, current, power, frequency and power quality, etc., providing accurate data for the monitoring and management of the power grid.
•Energy measurement: The MAX485ESA+ chip supports high-precision data transmission, which is critical for smart meters and energy measurement. It can ensure accurate measurement and billing of electric energy, help power companies improve economic benefits, and also help users better manage and control their energy consumption.
•Remote control: Through the remote communication function implemented by MAX485ESA+, smart grid can realize remote control of power equipment. For example, transformer tap positions, switch breakers, etc. can be adjusted remotely to meet system needs. This remote control function can greatly improve the flexibility and response speed of the power grid, allowing it to better cope with emergencies.
•System integration and automation: By integrating the MAX485ESA+ chip, the smart grid system can be more easily integrated with other information systems (such as enterprise resource planning, customer relationship management, etc.) to achieve comprehensive automated management of the power system. This helps improve the operating efficiency of the power system, reduce operating costs, and provide better power services to users.
•Data communication: MAX485ESA+ provides reliable data communication capabilities, ensuring information sharing and collaborative work among various components in the smart grid system. This communication capability not only improves the operating efficiency of the power grid, but also enables grid operators to understand the operating status of the system in real time and detect and deal with potential problems in a timely manner.
4.Communication equipment: MAX485ESA+ can also be used in communication equipment to build various types of communication interface modules, such as serial port to 485/422 module, serial port to Ethernet module, etc., to achieve data communication between different devices.
•Serial to 485/422 module: MAX485ESA+ chip is often used to build an interface module that converts serial to RS-485 or RS-422. Through these modules, standard serial port signals can be converted into RS-485 or RS-422 signals to achieve simultaneous communication with multiple devices. This is very common in scenarios such as industrial automation and building automation, and can effectively extend the communication distance and increase the number of communication devices.
•Communication protocol conversion: MAX485ESA+ also supports a variety of communication protocols, such as MODBUS, CAN, etc. By using this chip, conversion between different communication protocols can be achieved, allowing devices of different brands and models to communicate with each other.
•Serial to Ethernet module: In addition to traditional serial communication, MAX485ESA+ can also be used in conjunction with an Ethernet interface module to achieve data conversion between serial and Ethernet.
•Stability and efficiency of data transmission: The high performance and reliability of MAX485ESA+ make it excellent in data transmission. Whether in high-speed or low-speed communication, this chip is able to ensure stable transmission and reception of data.
5.Data acquisition system: MAX485ESA+ can be used to build various types of data acquisition systems, such as weather stations, environmental monitoring systems, water quality monitoring systems, etc., to achieve real-time monitoring and data transmission of environmental parameters.
•Weather station: In a weather station, MAX485ESA+ can be used to build a sensor network to collect weather data such as temperature, humidity, wind speed, wind direction, and air pressure in real time. Through the communication interface implemented by this chip, these data can be transmitted to the data center for analysis and prediction, providing strong support for meteorological research and forecasting.
•Environmental monitoring system: In the environmental monitoring system, MAX485ESA+ can be used to connect various sensors, such as air quality sensors, noise sensors, light sensors, etc., to achieve real-time monitoring of various parameters in the environment.
•Water quality monitoring system: In the water quality monitoring system, MAX485ESA+ can be used with water quality sensors, such as pH value sensor, turbidity sensor, conductivity sensor, etc., to achieve real-time monitoring of water quality parameters.
•System integration and remote monitoring: Through the data communication function implemented by MAX485ESA+, various data collection systems can be easily integrated into larger monitoring networks to achieve remote monitoring and data sharing.
6.Intelligent building system: The MAX485ESA+ chip is used to connect various devices, such as lighting control, temperature adjustment and security monitoring, to achieve intelligent management of building systems. This application not only improves comfort but also increases energy efficiency.
7.Industrial automation: MAX485ESA+ is commonly used as a data communication module in industrial automation systems to connect various sensors, actuators, PLC (programmable logic controller) and other equipment to achieve data collection, monitoring and control functions. For example, data collection systems on factory production lines, intelligent warehousing systems, etc.
Ⅷ.Replacement model of MAX485ESA+
•ST485
•SP485
•LT1785
•SN65HVD485E
•MAX485E
Frequently Asked Questions
1.What is the maximum data rate supported by MAX485ESA+?
MAX485ESA+ supports data rates up to several megabits per second, depending on the specific application and operating conditions.
2.How does MAX485ESA+ handle data communication?
MAX485ESA+ converts logic-level signals to RS-485/RS-422 differential signals for transmission and vice versa for reception, facilitating reliable data communication.
3.What protection features are integrated into MAX485ESA+?
MAX485ESA+ incorporates protection features such as overvoltage protection, short-circuit protection, and thermal shutdown to safeguard the device during operation.